🎉 Juli-actie: BE-opleiding voor maar €475! 🚙💨
We hebben even lekker vakantie gevierd... maar dat moeten we natuurlijk wel weer terugverdienen! 😄
Dus speciaal voor de maand juli:
Een complete BE rijopleiding inclusief examen voor maar €475!
✅ Compacte, praktijkgerichte opleiding
✅ Inclusief CBR-examen
✅ Alles wordt in juli ingepland – het examen plannen we uiteraard in overleg met onze collega’s van het CBR 😉
📅 Wacht niet te lang – vol is écht vol!
📞 Bel, mail of stuur een rooksignaal naar ons via onze contactpagina.
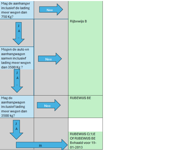
De weg naar rijbewijs BE
Bij Rijschool 't Gerij VOF bieden wij rijlessen op maat aan, inclusief rijlessen ter voorbereiding van het BE examen. Wij streven ernaar om onze cursisten een persoonlijke aanpak te bieden, aangepast aan hun vaardigheden. Ontdek hier meer over onze BE rijlessen en de mogelijkheid van dagopleidingen.
 
                    Neem contact op voor meer informatie over onze BE rijlessen!
Wij staan klaar om al uw vragen te beantwoorden en u te helpen bij het behalen van uw rijbewijs BE.
